beat365官网武文佳老师喜获第二届校级教学创新大赛一等奖榜首
在近日举行的beat365唯一官方网站第二届教师教学创新大赛上,beat365官网武文佳老师经专家网络评审、现场答辩等环节,从7个二级学院选送的12名参赛教师中脱颖而出,荣获一等奖榜首。

武文佳老师在“高等数学”教学团队的全力支持下、在前辈教授的悉心指导下,潜心数学基础课教学改革,以“学生发展为中心”理念,结合学校人才培养目标及新工科人才培养需求,不断探索高等数学课程教学创新路径,此次获奖正是武老师及其教学团队多年教学创新成功探索的有力证明。
《高等数学》是学生一进入大学就开始学习的基础课程,这个时期是影响学生大学学习生涯最重要的一个阶段,课程学时多、覆盖面广、影响力大。学生对高等数学的态度和学习的热情、以及学习的是否扎实,直接影响着大学后续课程的学习。
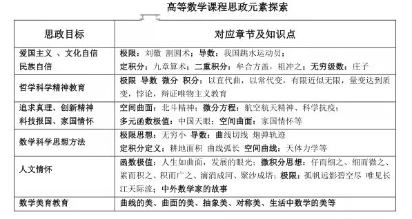
因此,设置教学目标时,武文佳老师所在的“高等数学”教学团队创造性地在原有的知识目标和能力目标基础上,增加了价值目标、高层知识目标和高层能力目标。价值目标主要通过课程思政体现,知识目标由以前的“识记-理解-计算”更新为“识记-理解-应用-分析-评价”,高层能力目标更新为“基础能力-中层能力-创新能力”,突显新工科背景下培养学生分析问题的能力、用数学解决实际问题的能力和创新能力。


在教学内容组织上,武文佳老师及其教学团队也是用尽了心思。他们采用了“共同构建法”,基本思想在于根据极限、微分、积分、微积分应用等知识模块,在知识的讲解过程中,主动设计与知识点相贴合的应用案例。其中“构建”并不是客观的描述一件事情,而是主动设计,在设计中融入数学的思想和教师的理念,并使用客观的原理展现合乎逻辑的知识体系。因此在内容重组中,对每个知识模块设计一个“故事”,将整个一元函数微积分及多元函数微积分的课堂设计为一个“系列”大片,并融入人文素养和课程思政,并且设计实践性训练内容,全面培养学生各方面能力,提高学生学习兴趣及学习成效。以“一元函数定积分模块”内容重组为例:

武文佳老师所在的“高等数学”教学团队,在教学改革创新中,不断进行内容创新、方法创新、思政创新,以学生发展为中心,让学生“知学、好学、乐学”,课程的创新点和课程的深入点,无论是对学生的毕业设计、工作还是未来的考研都打下了坚实的基础,取得了良好的教学成效。
审核:康秀珠 吉文斌
